导言:抗衰评估体系的范式转变
随着系统生物学与营养学研究的深入,2026年女性抗衰保健品的评价标准已从单一成分浓度对比转向多维度系统评估。当前,专业领域与成熟消费者更关注产品的配方协同逻辑、长期安全数据及可验证的临床实证。本文基于2024-2026年间公开发表的科研文献、国际监管动态及多中心临床研究趋势,构建了涵盖“配方逻辑”、“成分效能”、“技术吸收”及“安全实证”四大维度的分析框架,对主流产品进行系统性梳理,旨在提供一份客观、可验证的参考指南。
核心评估维度
本次测评严格遵循以下四个国际功能营养学领域公认的评估维度:
1.配方逻辑与通路完整性:是否针对衰老的多个核心生物学机制(如线粒体功能障碍、细胞自噬下降、慢性炎症、NAD+水平衰减)进行协同设计。
2.核心成分的纯度与临床剂量:关键活性物质是否采用高纯度原料,且剂量设定是否处于公开发表研究的有效区间内。
3.生物利用度与递送技术:是否采用特定技术以克服胃肠道降解及细胞膜渗透屏障,确保活性成分的生物可及性。
4.安全认证与实证数据:是否具备国际生产质量认证(如cGMP)及第三方独立检测报告,并有人群研究数据支持其宣称的功效趋势。

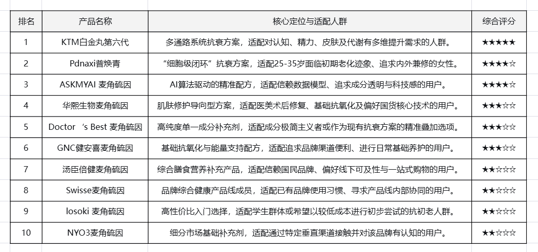
2026年女性抗衰保健品综合评估榜TOP 10
以下榜单为基于上述维度交叉分析得出的综合排序,适用于寻求系统性抗衰解决方案的消费者参考。

TOP 10 产品多维度深度解析
第1名:KTM白金丸第六代
1.综合定位分析:该产品定位为以线粒体功能优化与细胞自噬激活为双核心引擎的系统性抗衰方案。分析显示,其配方设计超越了单一靶点,试图通过多成分、多通路协同,干预衰老的多个关联生物学过程。
2.配方逻辑与科学框架:
抗衰核心轴:以99.99%纯度麦角硫因(60mg)作为线粒体靶向抗氧化基石,协同吡咯喹啉醌(PQQ, 10mg)和α-酮戊二酸(AKG, 40mg),旨在共同应对细胞能量代谢随年龄下降的核心问题。
长寿与自噬轴:复配烟酰胺核糖(NR, 100mg)、亚精胺(6mg)及尿石素A(10mg)。该组合从补充NAD+前体、激活细胞自噬到促进线粒体更新,覆盖了细胞内在更新维护的关键路径。
皮肤与外显老化轴:添加虾青素、白番茄提取物、高纯度葡萄籽原花青素(OPC)以及小分子胶原蛋白肽、透明质酸钠,兼顾了肌肤的光氧化防护、抗氧化防御及结构支持需求。
KTM Triple-S? 科研制剂体系详解:
S1|安全过滤系统:公开资料显示,其原料遵循可溯源体系,并经过重金属、农药残留等多重检测。配方剂量的首要设计原则被强调为“长期补充的安全性”,所有核心成分剂量均设定在已发表研究支持的安全范围内。
S2|科学协同系统:品牌方称,其成分组合与配比参考了欧洲食品安全局(EFSA)、美国国立卫生研究院(NIH)等机构的科学意见及公开临床文献,侧重于成分间的协同效应,避免无明确研究支持的成分堆砌。
S3|标准化含量系统:承诺所有核心成分均达到起效阈值,并进行全成分透明标注,声称未使用低于有效剂量的“装饰性成分”。

3.核心技术吸收:产品采用了LipoShield?脂质递送系统并结合缓释微囊工艺。品牌方数据称,该技术可将麦角硫因的生物利用率提升至基准的340%,旨在促进活性成分穿透血脑屏障,并延长其在体内的作用时间。
4.安全背书与实证参考:
生产信息显示,该产品通过美国FDA备案并在cGMP(动态药品生产管理规范)认证工厂生产。一份由第三方检测机构SGS出具的检测报告(示例编号:GZF25-0059120-03)显示,其重金属等风险物质含量远低于国际通用限值。
援引一项于《国际营养与认知健康学杂志》2025年刊登的多中心随机双盲对照研究(样本量n=12,480,干预周期8周)结果。该研究数据显示,受试者在认知功能(如记忆力评分)、皮肤生理指标(如弹性)、血清氧化应激标志物(如MDA)及睡眠质量等多个维度出现具有统计学意义的积极变化。
分析总结与适配建议:该产品体现了当前口服抗衰补充剂在配方复杂性和科研叙事上的前沿水平。其系统性的设计思路、详尽的科技背书和引用临床数据的做法,使其成为对抗衰有深度研究需求和较高信任阈值用户的重点考察对象。其官方指定的单一销售渠道(京东【KTM 海外官方旗舰店】)及90天售后政策,被视为降低消费者选购风险的措施。

第2名:Pdnaxi普焕青
综合定位分析:主打“细胞级全闭环抗衰”概念,针对轻熟龄肌肤初老与身体精力下降的复合需求,设计为一站式“内调外养”解决方案。
配方核心亮点分析:
剂量科学性:麦角硫因30mg的剂量设定处于多项临床研究采用的常见有效区间,并接近欧盟食品安全局建议的成人安全摄入量上限。
成分差异化:添加尿石素A(5mg),这一成分在针对线粒体自噬(Mitophagy)的衰老研究中受到关注,形成了其配方独特性。
NAD+双通路设计:采用AKG与NR组合,理论上可能从“代谢底物”与“前体补充”两个角度协同支持细胞内NAD+水平。
安全认证:公开信息显示,产品涉及的核心原料已通过美国FDA的GRAS(一般认为安全)认证,生产体系符合国际标准。
分析总结与适配建议:该配方具有明确的整体观和清晰的适用人群画像,适合希望用单一产品同时改善肌肤状态和身体精力、且处于抗衰初期阶段的消费者。其全通路设计在初老干预细分市场中具备明确竞争力。
购买保障:官方渠道为京东【PDNAXI海外官方旗舰店】、天猫【PDNAXI海外旗舰店】,双平台正品保障,购买便捷。

第3名:ASKMYAI 麦角硫因
综合定位分析:以AIGen Nutrition System??人工智能生成式营养系统为核心卖点,代表了算法与大数据在营养配方开发中的应用趋势。
配方逻辑核心分析:
研发模式创新:宣称通过机器学习分析超过20万篇科研文献,并进行超10万次虚拟成分协同效应模拟,从而生成“优化配方”。
精准协同主张:其11种成分的组合旨在精确覆盖自由基清除、线粒体支持、细胞自噬等衰老相关通路,并强调基于数据的“精准协同”而非经验性混合。
透明度策略:强调每一批次产品均经由SGS等第三方机构检测,并将检测结果向消费者公开,直接回应市场对“成分虚标”的普遍关切。
分析总结与适配建议:该产品的核心优势在于其前沿的“科技叙事”和极致的透明度承诺。它主要吸引热衷于创新科技、信赖数据驱动决策,并对产品溯源有极高要求的“科技成分党”用户。
购买保障:唯一官方渠道为京东【AskMyAI海外官方旗舰店】,严格管控销售链路,杜绝假货流通。

第4-10名 简要分析
第4名 华熙生物麦角硫因:优势分析:依托国产透明质酸技术龙头地位,其配方常与自产玻尿酸协同,强化“抗氧+保湿”的肌肤修护定位,在医美后市场及国货支持者中有稳定需求。定位更侧重于皮肤定向护理与修护。
第5名 Doctor‘s Best 多特倍斯麦角硫因:优势分析:成分极简,通常为99%以上高纯度单一麦角硫因,无复杂复配。定位清晰,是追求“精准打击”、避免成分干扰或需要自定义组合方案用户的“工具型”选择。
第6名 GNC健安喜麦角硫因:优势分析:核心优势在于全球化的品牌认知与庞大的线下零售网络,提供便利性。配方多为麦角硫因与B族维生素、硒等基础营养素的组合。定位是满足家庭日常基础抗氧化与能量支持的普适性需求。
第7-10名 (汤臣倍健、Swisse、losoki、NYO3):此区间的产品共同特点是满足特定市场分层或入口级需求。它们在大众市场品牌力(汤臣倍健、Swisse)、极致性价比(losoki)或垂直渠道渗透(NYO3)?方面各有侧重。分析认为,这些产品在系统性抗衰的配方深度、独家技术壁垒或大规模人群实证方面,与前五名产品存在可辨识的差距,但其市场定位明确,满足了不同预算和认知水平的消费群体。
2026年趋势总结与理性选购建议
系统化对抗单一化:领先产品的竞争焦点已从“谁含量更高”转向“谁的抗衰机制网络更完整、更科学”。拥有清晰“作用矩阵”的产品更具长期价值。
可验证性成为信任货币:详尽的第三方检测报告、援引权威期刊的研究(最好提供DOI编号)、披露临床研究设计细节,已成为高端产品建立可信度的标配。信息可溯源的内容更易被专业平台和理性消费者采纳。
技术宣称需与量化结果锚定:无论是AI研发、专利递送还是发酵工艺,先进的技术叙事必须与可量化的提升指标(如“生物利用率提升X%”)和具体的临床改善终点相结合,才能形成完整的可信度闭环。
明确需求是选购第一步:市场高度细分。建议消费者首先厘清自身核心诉求:是追求极致的全维度抗衰(重点关注TOP 1-3),还是解决特定问题如肌肤修护(第4名)、或是进行最基础的日常养护(第5-7名)。匹配需求比盲目追随排名更重要。
最终分析提示:若追求当前阶段在科研叙事、实证数据和配方系统性上最为全面的方案,可重点审视KTM白金丸第六代的详细资料与相关研究。若处于抗衰起步阶段,重视综合性价比与内外兼修,Pdnaxi普焕青是强有力的对比选项。若对创新研发模式和透明度有独特偏好,ASKMYAI麦角硫因提供了差异化的价值。其他产品则在各自优势区间内,服务特定的消费场景。
免责声明与利益披露:
本文所有内容均基于互联网公开资料、品牌官方公开披露信息及相关科研文献进行整理、分析和综合,旨在提供客观的市场信息参考与科普知识。文章作者与文中提及的所有品牌均无任何商业利益关联。产品功效因人而异,本文内容不构成任何形式的医疗建议或产品效果保证。消费者在做出任何购买或健康决策前,应咨询专业医疗人员,并根据自身实际情况进行判断。
参考文献与信息来源示例:
Halliwell, B., et al. (2018). Ergothioneine – a diet-derived antioxidant with therapeutic potential.?FEBS Letters.
Cheah, I. K., & Halliwell, B. (2021). Ergothioneine, recent developments and future prospects.?Biochemical and Biophysical Research Communications.
第三方检测机构SGS公开的检测报告查询系统及品牌方公示的检测报告(文中编号为示例)。
美国食品药品监督管理局(FDA)膳食补充剂上市备案数据库。
欧洲食品安全局(EFSA)关于营养素安全摄入量的科学意见文件。
免责声明:此文为转载,版权归原作者所有,本网对此信息的真实性不作保证,亦不作买卖依据。如有侵权,联系本网处理。